Community Engagement

Sustainable Development

Community Engagement

Upholding Human and Land Rights

At REA, our commitment to responsible palm oil production includes actively engaging with local communities. Establishing strong, respectful, and mutually beneficial relationships with these communities is crucial for our sustainable operations. We employ participatory approaches, follow global standards, and enforce transparent policies to ensure that our actions honour community rights, protect Indigenous cultures, and equitably address land use concerns.

FPIC

We adhere to the principles of Free, Prior, and Informed Consent (FPIC), aligned to our Human Rights’ Policy, which guarantees that local communities are actively involved in decision-making regarding land development. We ensure that our commitment to FPIC is implemented across our operations, including employees at any level and all contractors, suppliers, and local communities.

Free

  • Communities participate in decision-making without coercion, intimidation, or manipulation.
  • We ensure an open and respectful environment where communities can express their views freely.

Prior

  • Consent is sought well in advance of any planned development activities.
  • Communities are given adequate time to consider the implications of proposed projects, ensuring that their decisions are not rushed.

Informed

  • Comprehensive and transparent information is provided about the proposed development, including its potential positive and negative impacts.
  • We ensure that all stakeholders with legal, customary, or access rights fully understand the project details through accessible and clear communication.

Consent

  • Communities have the right to approve or reject proposed developments on land to which they hold legal, customary, or traditional rights.
  • We engage in fair and transparent negotiations, offering compensation where appropriate. Communities can be represented by cultural, social, or political institutions during the process.
Land Use Rights and Participatory Mapping

The land tenure system in Indonesia is complicated as it involves overlapping legal and customary frameworks that frequently result in conflicting claims to land. We are committed to respecting legal and customary land tenure rights. This commitment is guided by our Human Rights’ policy and applies to the operations of any company within the REA group and all of its employees, including all third-party contractors operating within REA’s plantations, as well as all associated and independent smallholders and all suppliers.

We address these challenges through:

Participatory Mapping
Land Governance Initiatives
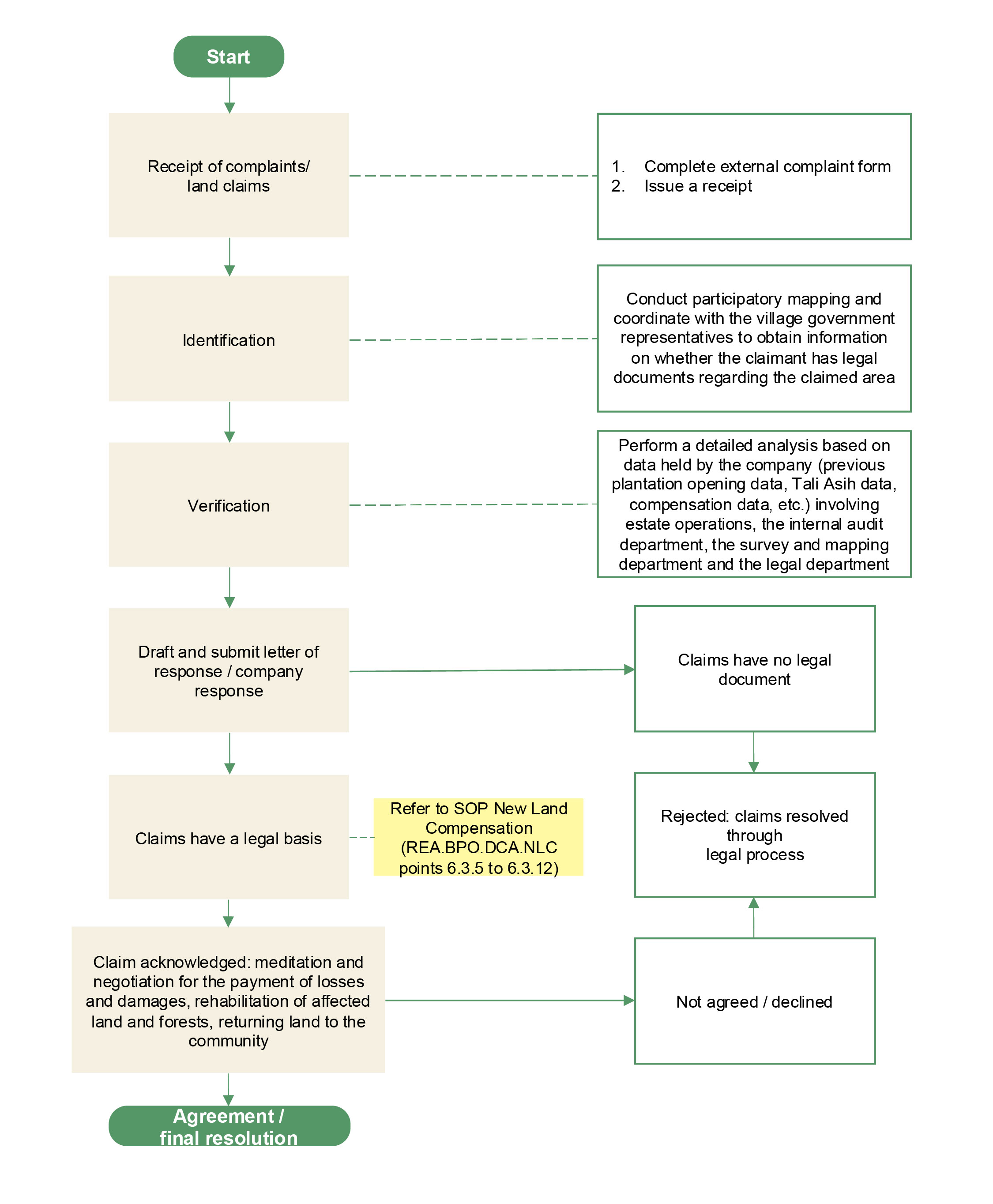
Land Conflict Resolution

Collaborating with local communities and cooperatives to define land boundaries and ensure accurate land use planning.

Human Rights and Indigenous Protections

REA is deeply committed to upholding human rights and protecting the rights of indigenous and local communities. This commitment is guided by international and national frameworks, along with our company's policies, to ensure that everyone affected by our operations is treated with dignity and respect.

  1. International Standards
    We align with global frameworks and standards:
    • The International Labour Organization (ILO) Declaration on Fundamental Principles and Rights at Work.
    • The ILO Indigenous and Tribal Peoples Convention (No. 169).
    • The UN Declaration on the Rights of Indigenous Peoples (UNDRIP).
  2. Company Policies
    REA’s policies reflect a holistic approach to respecting and protecting the rights of Indigenous and local communities. This applies to the operations of any company within the REA group and all of its employees, including all third-party contractors operating within REA’s plantations, as well as all associated and independent smallholders and all suppliers.
    • The Responsible Development Policy ensures sustainable land development that respects the rights of indigenous and local communities in accordance with applicable Indonesian regulations.
    • The Human Rights Policy safeguards the rights of all individuals affected by REA operations, including employees, suppliers, contractors, and local communities.

For more information on our policies, please click here.

Collaboration Beyond Development

REA goes beyond essential FPIC requirements to build long-term relationships with communities through:

  1. Regular Dialogue:
    Continuous discussions with village members and customary leaders.
  2. Joint Activities:
    Partnering with community representatives to develop community activities that align with local needs.
  3. Conflict Mitigation:
    Proactively addressing land conflicts through a structured, transparent resolution process.
  4. Land Governance Initiatives:
    Partnering with NGOs like Plan B and engaging eight villages to improve spatial planning and governance, reduce conflict risks, and protect forests. For more information, read here.